Klassen

Binnen de kleuter en lagere school zijn er op BKLO De Brem verschillende werkingen.  Voor elke werking zijn er bepaalde klemtonen vastgelegd in en ook een rangorde in de klemtonen. Zo proberen we er voor te zorgen dat het aanbod in de verschillende klassen binnen de eigen werking en in de andere werkingen op elkaar is afgestemd. 


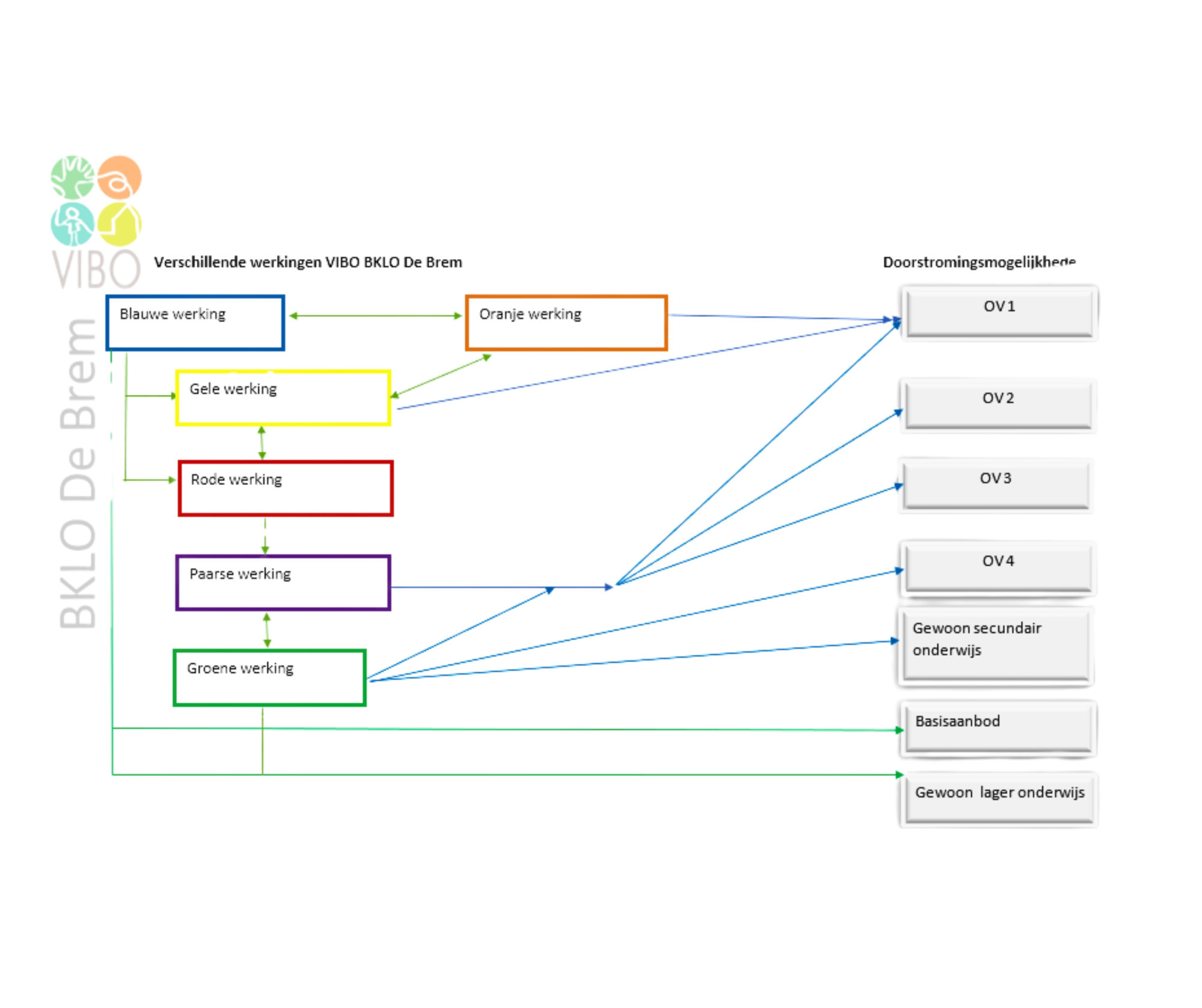
Vanaf schooljaar 2025-2026 werken we op BKLO De Brem met zes verschillende werkingen. Elke werking kreeg een kleur als naam: oranje, blauw, geel, rood, paars en groen. Deze kleuren helpen ons om nog gerichter te werken.   


Onze leerlingen zijn allemaal uniek. Om tegemoet te komen aan hun individuele noden, krijgt elk kind een ‘imaginaire rugzak’. Hierin zitten activiteiten of ondersteuning die aanvullend of afwijkend zijn van het standaard aanbod binnen de klas of werking. Denk hierbij aan therapieën, aangepaste leervakken, rustmomenten of hulp bij dagelijkse handelingen. Wanneer blijkt dat een kind bepaalde activiteiten nodig heeft (besproken op klassenraad), worden deze toegevoegd aan zijn of haar rugzakje. 


Het is niet de bedoeling dat leerlingen alle kleuren doorlopen. Jaarlijks wordt bekeken welke werking het best aansluit bij de noden van elk kind.   

Oranje werking

Blauwe werking

Gele werking

Rode werking

Paarse werking

Groene werking